“供应链金融领军机构榜单”在深圳发布
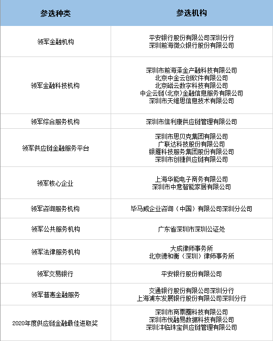
10月17日,深圳市供应链金融协会在其主办的“2020年首届供应链金融高峰论坛”上公布了“供应链金融领军机构”入选榜单,并举行了颁奖仪式,共24家企业获奖。

近期,人民银行等八部委联合印发《关于规范发展供应链金融 支持供应链产业链稳定循环和优化升级的意见》(以下简称《意见》),推动供应链金融的合规与创新发展。此次供应链金融领军机构评选活动,通过总结2020年中国供应链金融创新与实践成果,发掘行业标杆,引导国内供应链金融健康发展,正是对《意见》的积极响应。
深圳市供应链金融已经有20余年的发展历程。作为国内供应链金融的发源地和集聚地,深圳早已成为供应链金融领先的地区,各类供应链金融相关市场主体已经形成生态集聚,整个业态发展日趋规范、丰富和健康。但是总体来看,还存在一些良莠不齐的现象。基于此,协会联合业界顶级专家和机构开展了本次供应链金融领军机构评选活动。目的就是要通过总结和评选,进一步引导行业自律,树立行业榜样。在以国内大循环为主体、国内国际双循环相互促进的新发展格局中,发挥供应链金融更大的效能。
据了解,此次评选设立了“领军金融机构、领军金融科技机构、领军供应链金融服务平台、领军综合服务机构、领军核心企业、领军咨询服务机构、领军公共服务机构、领军普惠金融服务机构、领军法律服务机构以及年度供应链金融最佳进取奖”共10类奖项。经深圳市供应链金融协会与各界专家机构组成的专家评审团审查后,最终筛选评出24家获奖企业。

2020年10月17日 18:30
ꄘ浏览量:0